移民入籍网

专注圣基茨 土耳其 瓦努阿图 格林纳达 塞浦路斯 马耳他快速移民快速移民

不是进不来就是留不下来,新西兰有望“大赦”移民!给签证!取消薪资要求

移民澳洲越来越严,人口红利不要了?5大因素让莫里森不得不控制

有不少家长会为了孩子未来考虑,不惜一切代价将孩子送往国外留学,学业有成后也希望孩子能继续留在国外发展,之所以会有那么多人选择出国发展也是因为,他们固有的思想当中,国外的就医、生活、教育环境以及发展前景都是相当可观的,这是国内远远比不了的,因

(图片来自华舆)

华舆讯 据新西兰中文先驱报道,自疫情关闭边境以来

新西兰移民大受打击

不是进不来就是留不下来

而政府移民新政却迟迟未公布

连联合执政的绿党都看不下去

4月29日发表公开信

向移民部长喊话:

大赦移民!

绿党:移民政策要改革

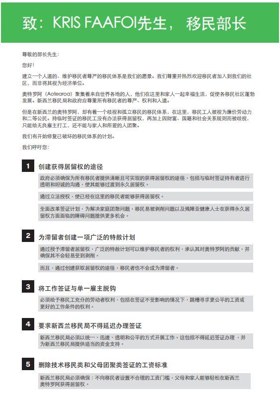
4月29日,在奥克兰的一个活动上,绿党移民事务发言人Ricardo Menéndez March和绿党太平洋岛裔事务发言人Teanau Tuiono共同发布了一封公开信。

在这封写给新西兰移民部长Kris Faafoi的公开信中,绿党呼吁对签证过期而滞留新西兰的人给予大赦,并给所有临时签证持有者发放居留签。

绿党移民事务发言人Ricardo Menéndez March表示:“全球越来越多的人们来到新西兰,为他们自己和家人创造美好生活。新西兰的移民社区蓬勃发展。”

“新西兰移民局和政府应当给予所有移民以尊严、权利和人性的尊重……但新西兰的移民体系却充斥着歧视和隔离,将移民工人视为廉价劳动力、二等公民。”

“移民群体是新西兰的重要组成部分,移民工人在我们应对新冠疫情的过程中发挥了关键作用。给予他们居留权,他们才有能力全面参与到社会活动中来,”March说。

这封公开信呼吁移民局对移民体系进行以下7项改革:

为移民创造居留途径。

为签证过期而滞留新西兰的人制定大赦计划。

将工签与单一雇主解绑。

不得延迟签证办理。

取消技术移民和父母团聚类别签证的薪资要求。

审核配偶签证时要确保考虑文化背景。

移民火星困难重重,或许需要改造人类基因?

按照美国政府和航天科学家的计划,或许最早将在2032年将宇航员送到火星。之前荷兰“Mars One”研究所在网络上公开招募过24个志愿者,也说要把人送到火星上去,但出发时间定在了2024年。这个事件被揭露为炒作,因为当前世上还不具备把这么多人安全送往火星且长

将资源下放给hapū、iwi和whānau,使移民和当地社区建立联系

绿党还提供了这封公开信的中文版:

(图片来自新西兰中文先驱)

(图片来自新西兰中文先驱)

同时,绿党在官网上发布征求签名,截至发稿时,已有1200多人签名。

加拿大已两轮大赦移民

相较于新西兰的“静悄悄”,同是移民国家的加拿大,则在2021年豪掷10多万个移民配额,开启大赦之路。

先是2021年2月,加拿大移民局对于3年内已有1年本地工作经验的人,只要符合基本雅思要求,全部从池子里捞起来,结果至少有27300人获得配额。

这波震惊移民界的“白天鹅”事件还没完。

4月14日,加拿大移民局又突然官宣,将于2021年5月6日,启动一个特别计划,针对人在加拿大境内的工人和学生,发放9万个移民配额。

这次条件低的让大家都不敢相信,不管你是留学生、还是收银员,屠夫、送餐司机、保姆等,只要符合几条很简单的条件就可以申请。

网友直呼百年一遇啊。

而上周,爱尔兰也宣布要移民大赦了。

根据政府公布的草案,将为在爱尔兰工作生活的移民提供1~2年左右的工作签证,随后续签满一定年限就可以申请爱尔兰护照或永久居留。

预计2021年9月政府开始审查草案,如果顺利通过,2021年年底就开始大赦。

上个月

新西兰移民部长就吹风

很快就会宣布移民新政

但只听楼梯响

不见人下来

这次友党都在喊话了

不知道会否有反响?(原标题:今天!新西兰绿党发公开信!呼吁大赦移民!给签证!取消薪资要求……)

移民咨询微信号:fczg336 或联系:whatsApp:+852 54843678 本文源自头条号:华舆 如有侵权,请联系删除。

中国富豪们排队移民海外,绿卡对他们的好处太多了

“美国绿卡”对一些人,尤其是艺术圈的一些名人来说,是一种极大的诱惑,他们不顾声誉,想方设法地拿到绿卡,并以此为荣。即使他们有了孩子,也要去美国生产,这样孩子一出生就有了“美国国籍”,这种现象遭到了社会各界的谴责。随着全球化进程的加快和移民热

© Copyright zaoruji.com Rights Reserved.
Powered by Z-BlogPHP & Yiwuku.com