移民入籍网

专注圣基茨 土耳其 瓦努阿图 格林纳达 塞浦路斯 马耳他快速移民快速移民

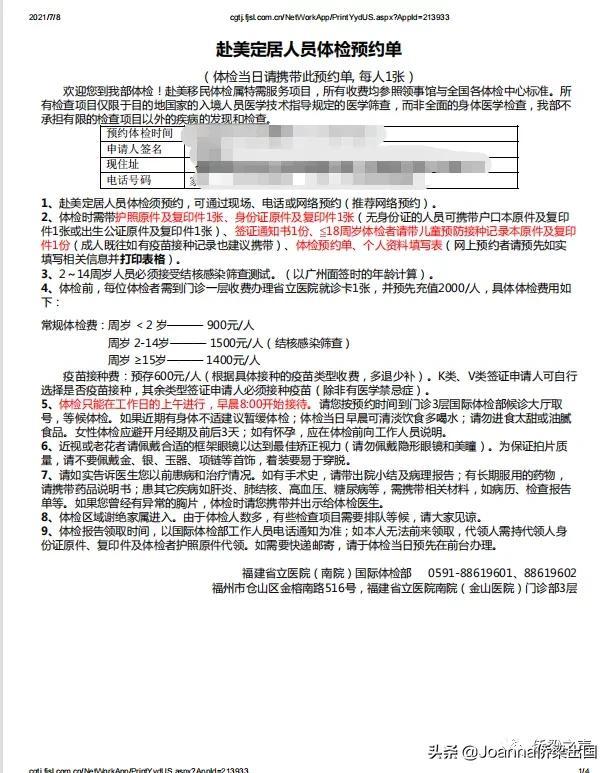
福建丨美国移民体检攻略,请查收

跨境工人成隐患,柬埔寨多名移民工人乘坐假救护车逃离隔离区

#柬埔寨##海外疫情#柬埔寨周一确诊了790例新冠肺炎病例,目前柬埔寨确诊病例总数达到67971例。其中581例本地病例和209例境外输入病例,22例死亡病例。自 6 月 28 日以来,每日新增病例首次低于 800 例,此前,有消息称,一名来自泰国的柬埔寨移民工人从隔离

我又来给大家送干货啦!今天分享的干货是福州省立医院美国移民体检攻略,经常有朋友问小助,移民体检需要哪些材料?如何网上预约体检?什么时候才能领取体检报告? 等等问题,今天给大家一一列出来。本文章超干货,如果对大家有帮助,记得点击在看,点赞,转发。

一、体检办理流程

1、通过现场、电话或者网络预约,推荐用网络预约,速度会更快;

2、前往体检,体检前需先办理就诊卡,到三层体检部取号,等候叫号; 完成收费、登记、照相等步骤,然后进行体检;

3、领取体检报告

二、移民体检材料清单

1、护照原件,复印件一份;

2、身份证原件,复印件一份(无身份证的人员可携带户口本原件及复印件1张或出生证原件及复印件1张)

3、美国驻广州总领馆或美国公民和移民事务局的约见信(包括美领馆寄给您的约见通知及成功预约的预约确认信)原件、约见信复印件一份,如约见信为电子邮件需打印;

4、体检预约单+个人资料填写表

5、未年满18周岁的的体检者请带儿童预防接种记录的原件和复印件(成人既往如有移民接种记录也建议携带)

6、如曾患有慢性病、有重大疾病史或手术史者,或目前正在接受医学治疗体检时请尽可能提供病历或有效医学证明(如病历记录、住院小结、手术记录、病理报告)。

7、体检时需提供以下医学信息:

1.目前用药的名称、剂量、用法;

2.既往手术史(全部曾经做的手术,精确到年);

3.生育史(每次生育的具体时间,精确到年、 月、日,并注明是否为正常产或剖腹产);

二、网上预约体检流程

第一步 :登录福建省立医院国际体检部官方网站

第二步:进入首页,选择美国移民体检,点击右上角“体检预约”

第三步:点击立即注册账号,注册后先选择体检时间,然后按要求填写所需个人信息

第四步:预登记成功提交后,下载预约单页并打印出来,个人资料填写表和接种申请表的部分信息可以打印后用笔勾选,届时携带至体检中心体检

移民问答 | 为什么现在正是移民加拿大的最佳时期?

今天有个客户问信哥,既然加拿大边境还没有完全开放,那我就再等等呗? 信哥却告诉他,一定要现在就行动,因为再没有比现在更好的时机了! 为什么?以下就是信哥的回答。 如果我们重新回顾整个疫情爆发的全过程,加拿大记录在案的病例数超过140多万例,导致近

三、体检当天指引流程

四、领取体检结果

1、一般情况下,如果检查结果正常,报告将在体检后的第4个工作日下午(体检当日不算)由本人带护照前来领取。同一家人可以由一人统一领取。如果无法前来领取,可以在前台预先办理邮寄。

2、有以下情况的申请人可能需要延长领取体检结果:

1.潜伏结核检查阳性的申请人(2-14岁申请人)及其家人;2.在体检中发现患有传染病的申请人;3.需要会诊或有严重疾病而需要做进一步检查以明确诊断的申请人;4.未完成体检的申请人(如妊娠待查,未按规定预防指定的接种或未完成X光检查等)。

3、领取体检结果需提交的材料:

1.护照原件;

2.约见信(包括美领馆寄给您的约见通知及成功预约的预约确认信);

3.体检回执。

五、移民体检常见问题

1、体检需要空腹吗?

答:美国移民体检不需要空腹,可以进食早餐。宜清淡饮食,避免甜食、含糖类饮料及油腻食物。

2、女性在生理期体检,会不会影响结果?

答:美国体检无需避开生理期。

3、预约后可以改时间吗?

答:登录账号后,删除原来的预约信息,再重新预约就可以了。

4、预约信息填写错误后可以修改吗?

答:可以将预约单打印好后手动修改,体检当天,前台工作人员会核对您的预约单信息。

5、我家里有三个人体检,可以只创建一张就诊卡存入三个人的体检费用吗?

答:就诊卡上只有一个人的信息,所以每个人都必须新建一张就诊卡。

温馨提示:

1、福建省立医院(南院)体检时间是周一到周五早上8:00~12:00,下午14:30~17:30;冬季下午办公时间为下午:14:00~17:00。2、收到的体检结果包裹不能自行拆封!一定要等到领事馆的工作人员打开哦!

感谢大家的阅读与关注,如果大家对移民体检方面,或者有关于其他美国移民的问题, 欢迎在留言区留言或私信联系我哦~

移民咨询微信号:fczg336 或联系:whatsApp:+852 54843678 本文源自头条号:Joanna侨梁出国 如有侵权,请联系删除。

普通上海移民家庭的七十年4

#头条故事会# 上期说到我转入一所寄宿制幼儿园 这个幼儿园是个小班化,10人一班,班里竟然还有两个韩国小女孩双胞胎。这个幼儿园给我印象最深的是这么几点,一是教育比较超前,大班开始教100以内的加减法,每天都学都练,要知道当年这是一二年级的内容,二是

© Copyright zaoruji.com Rights Reserved.
Powered by Z-BlogPHP & Yiwuku.com